西湖国际·(中国区)网站入口

  • Íâ¹úÓïѧԺ

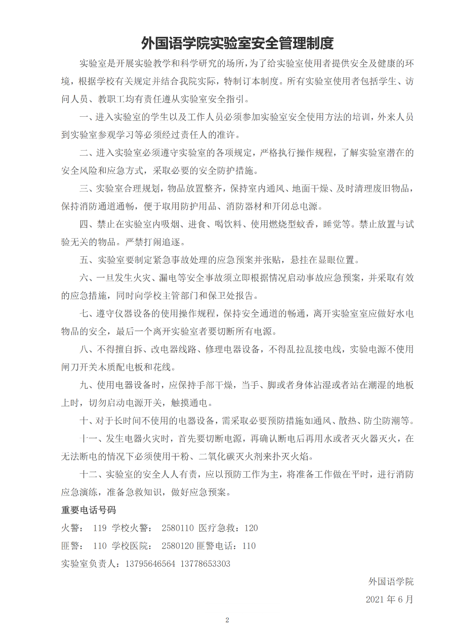
    Íâ¹úÓïѧԺʵÑéÊÒ°²È«¹ÜÀíÖÆ¶È£¨ÍâÔº¡²2021¡³1 ºÅ£©

    ·¢²¼Ê±¼ä£º2024Äê10ÔÂ18ÈÕ???? ×÷ÕߣºÍâ¹úÓïѧԺ???? ×ÖÌ壺 ´ó ÖРС ä¯ÀÀ´ÎÊý£º

    Ó¢Óï×¨ÒµÖÆ¶È»ã±à_02

    Ó¢Óï×¨ÒµÖÆ¶È»ã±à_03

    ÉÏһƪ£º
    ÏÂһƪ£º

    ´òÓ¡±¾Ò³ ¹Ø±Õ



    µØÖ·£ºËÄ´¨Ê¡Î÷ºþÊб±¹¤ÒµÔ°ÇøÎ÷ºþѧԺ£¨±±£©

    ÁªÏµµç»°£º0834-2580085

    Óʱࣺ615000

    ÍøÕ¾Î¬»¤£ºÎ÷ºþÑ§ÔºÍøÂçÐÅÏ¢ÖÐÐÄ

    ¹ÜÀíÔ±ÐÅÏä

    ÓÊÏ䣺wgy@863988.com

    ÊñICP±¸05008540ºÅ ´¨¹«Íø°²±¸ 51340102000022ºÅ °æÈ¨ËùÓÐ(c)Î÷ºþѧԺ
    ¡¾ÍøÕ¾µØÍ¼¡¿¡¾sitemap¡¿