西湖国际·(中国区)网站入口


    党委统战部
                  

    党委统战部办事指南


    来源: 时间:2024年09月23日 点击率:  字体:增大 减小打印 】【 关闭
    分享到

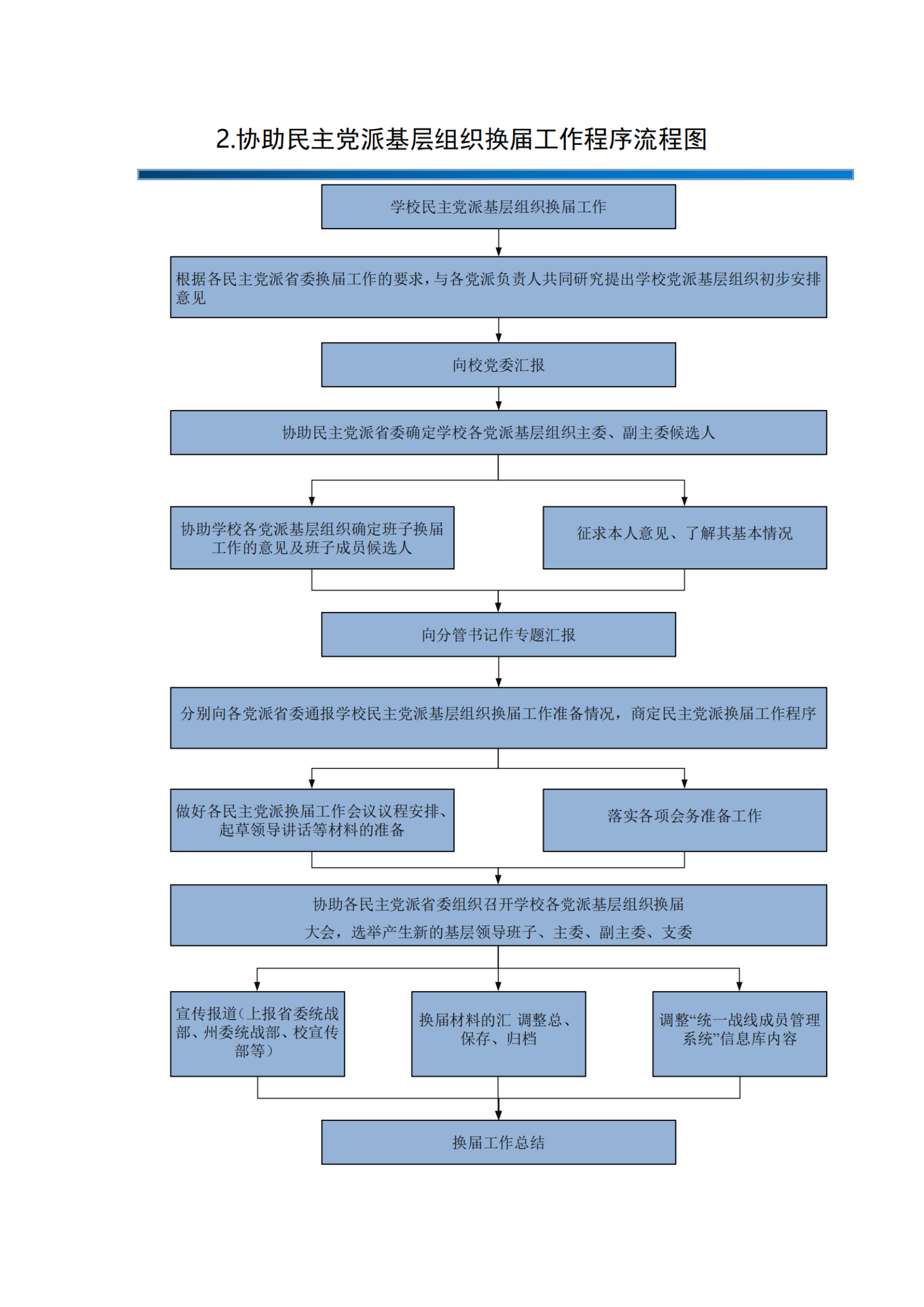
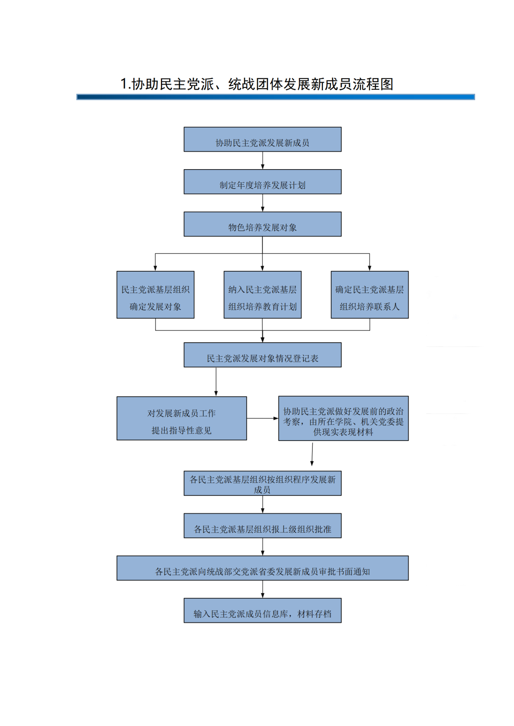
    统战部办事指南_纯图版_00统战部办事指南_纯图版_01

    统战部办事指南_纯图版_02统战部办事指南_纯图版_03

    统战部办事指南_纯图版_04统战部办事指南_纯图版_05

    上一篇:
    下一篇:




    地址:四川省西湖市安宁镇学府路1号办公楼

    邮编:615000

    联系电话:0834-2580061

    网站维护:西湖学院网络信息中心

    管理员信箱

    邮箱:tzxcb@863988.com

    蜀ICP备05008540号 川公网安备51340102000022号 版权所有(c)西湖学院
    【网站地图】【sitemap】